设为首页
|
加入收藏
|
网站地图
网站首页
学院概况
学院领导
学院介绍
机构设置
实训基地
荣誉奖项
党建专题
组织框架
支部风采
工作动态
清廉建设
专业介绍
全媒体广告
影视动画
游戏艺术
网络新闻
融媒体技术
数字媒体
虚拟现实
师资队伍
教学名师
专业带头人
骨干教师
教师获奖
荣誉成就
教学科研
教材建设
教学研究
科研成果
课程建设
学生园地
学工队伍
学生组织
红传之星
校园风光
产教融合
众创空间
九龙创意基地
产业学院
产教融合体
职教集团
社会服务
招生资讯
招生信息
招聘信息
交通指南
联系我们
❮
❯
影视动画
专业首页
专业简介
师资队伍
实习实训
实训环境
优秀作品
优秀学生
获奖成果
新闻资讯
骨干专业
网络课程
教学资源库
创新创业
创新创业
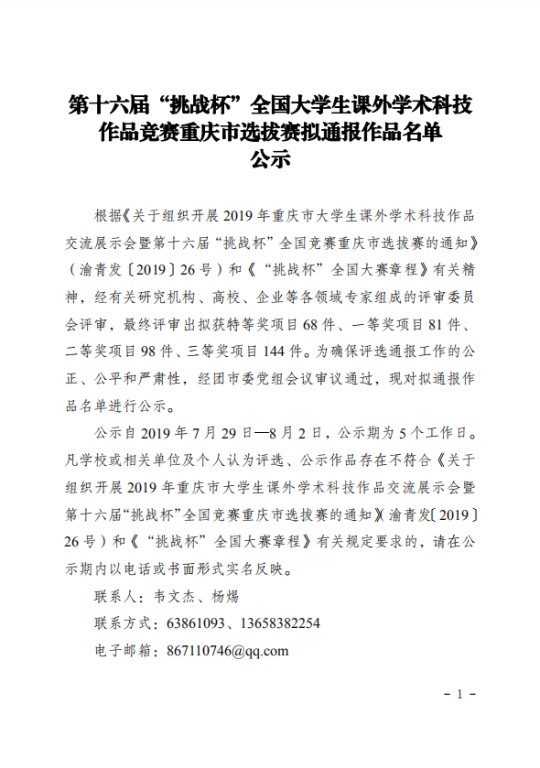
第十六届“挑战杯”全国大学生课外学术科技作品竞赛重庆赛区
文章来源:
发布时间:2019-12-06
阅览次数:
上一条:
第五届中国“互联网+”大学生创新创业大赛重庆赛区
下一条:
2019年“大创慧谷”杯大学生创新创业大赛合川赛区
【
关闭
】